熱線:021-66110810,66110819
手機:13564362870

熱線:021-66110810,66110819
手機:13564362870
Self-Disassembling and Oxygen-Generating Porphyrin-Lipoprotein Nanoparticle for Targeted Glioblastoma Resection and Enhanced Photodynamic Therapy
靶向膠質母細胞瘤切除和增強光動力治療的自分解和產氧卟啉脂蛋白納米顆粒
來源:Advanced Materials 2024,36,.202307454
摘要內容
論文提出了一種自拆卸產氧的卟啉脂蛋白納米顆粒(PLCNP),用于膠質母細胞瘤(GBM)的熒光引導手術(FGS)和增強光動力治療(PDT)。PLCNP通過巨胞飲作用靶向GBM,其CaO?核心減少卟啉脂質的自淬滅效應,提高熒光強度;同時,CaO?在酸性溶酶體中分解產氧,緩解腫瘤缺氧微環境,增強PDT療效并抑制缺氧誘導的腫瘤進展。
研究目的
解決GBM術后殘留和復發問題:傳統手術難以徹底切除侵襲性腫瘤,且術后殘留的缺氧微環境限制PDT療效。
開發多功能納米診療平臺:整合FGS和PDT,實現精準腫瘤切除和術后殘留的靶向清除。
研究思路
納米顆粒設計:
核心:CaO?用于產氧(H?O?分解為O?)和促進溶酶體逃逸。
外殼:重組高密度脂蛋白(rHDL)包裹CaO?,利用其穿透血腦屏障(BBB)和巨胞飲靶向GBM細胞。
熒光/PDT功能:卟啉脂質(porphyrin-lipid)作為熒光探針和光敏劑。
機制驗證:
靶向性:通過巨胞飲途徑在GBM細胞中富集。
自拆卸與熒光增強:CaO?核心促進納米顆粒在溶酶體中解體,釋放卟啉脂質并減少自淬滅。
缺氧改善:CaO?產氧緩解腫瘤缺氧,增強PDT的活性氧(ROS)生成。
測量數據及其意義
納米顆粒表征(圖1c-f):


尺寸與形貌:PLCNP直徑20-50 nm,球形結構(TEM驗證)。
穩定性:CaO?負載量約63%,3個月后保留61%,顯示良好穩定性。
意義:證實納米顆粒成功構建,適合體內遞送。
熒光增強與溶酶體逃逸(圖2c-g):

自淬滅效率:PLCNP比無CaO?的PLNP低(圖2d),熒光強度提高。
溶酶體逃逸:PLCNP與溶酶體標記物共定位系數低于PLNP(圖2f)。
意義:CaO?促進納米顆粒解體,釋放卟啉脂質,增強腫瘤熒光信號。
靶向積累與巨胞飲驗證(圖3a-e):

體外攝?。篜LCNP在GBM細胞中的攝取量是正常細胞的20倍(圖S13a)。
體內熒光成像:PLCNP在GBM組織中的熒光強度是游離卟啉的5.91倍(圖3b-c)。
巨胞飲抑制實驗:EIPA(巨胞飲抑制劑)減少45%的腫瘤積累(圖3d)。
意義:證實PLCNP通過巨胞飲靶向GBM,實現高效富集。
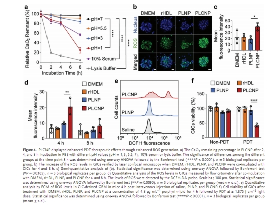
ROS生成與缺氧緩解(圖4b-d,圖S14a):

ROS水平:PLCNP處理的GBM細胞ROS強度是PLNP的2.1倍(圖4d)。
氧分壓(pO?):Unisense電極測量顯示,PLCNP顯著提高腫瘤組織pO?(圖S14a)。
意義:CaO?產氧改善缺氧微環境,增強PDT療效。
治療效果評估(圖5b-f):

腫瘤體積:PLCNP+手術+PDT組腫瘤體積縮小73.83%(圖5c)。
生存期:PLCNP組中位生存期92天,42.86%存活超100天(圖5d)。
意義:PLCNP聯合治療顯著抑制術后復發,延長生存期。
Unisense電極數據的詳細解讀
數據來源:圖S14a(Supporting Information)使用丹麥Unisense氧微電極測量腫瘤組織氧分壓(pO?)。
結果:PLCNP處理后的腫瘤pO?顯著高于對照組(saline和PLNP),表明CaO?核心有效釋放O?。
研究意義:
驗證產氧機制:直接證明PLCNP通過分解CaO?緩解腫瘤缺氧,這是增強PDT的關鍵。
克服PDT瓶頸:PDT依賴氧氣生成ROS,而腫瘤缺氧是PDT療效的主要限制因素。PLCNP的產氧能力使PDT在低氧環境中仍能高效殺傷腫瘤細胞。
避免缺氧惡化:傳統PDT會消耗氧氣加劇缺氧,而PLCNP通過持續供氧打破惡性循環,抑制缺氧誘導的腫瘤侵襲性。
結論
PLCNP是一種多功能納米診療平臺:
精準手術導航:通過靶向積累和熒光增強實現術中實時腫瘤可視化。
高效PDT:CaO?產氧改善缺氧微環境,提升ROS生成效率。
安全性與臨床潛力:低劑量(5 mg/kg卟啉脂質)即可顯著延長生存期,且無顯著毒性(圖6)。

研究啟示:自拆卸和氧生成策略可拓展至其他缺氧相關腫瘤治療(如化療、放療)。
總結:PLCNP通過整合靶向遞送、熒光引導和氧生成功能,為GBM的精準切除和術后殘留清除提供了創新解決方案,具有重要臨床轉化價值。