熱線:021-66110810,66110819
手機:13564362870

熱線:021-66110810,66110819
手機:13564362870
來源:Int. J. Mol. Sci. 2024, 25, 13626
1. 摘要核心內容
論文揭示了遠程缺血后處理(RIC) 通過激活骨髓細胞中的 AMPKα1 通路,在創傷性視神經病變(TON)中發揮神經保護作用的機制。RIC通過促進抗炎性巨噬細胞(M2型)極化、抑制促炎信號(TNF-α/ICAM-1)、改善視網膜氧合,最終減少視網膜神經節細胞(RGC)死亡和軸突退化。骨髓特異性AMPKα1敲除(KO)小鼠中,RIC的抗炎和神經保護作用消失,表明AMPKα1是RIC療效的關鍵分子樞紐。
2. 研究目的
核心問題:闡明RIC在TON中神經保護作用的分子機制。
聚焦點:驗證AMPKα1(能量代謝與免疫調節關鍵激酶)在RIC介導的抗炎信號中的作用,尤其是其在骨髓細胞(小膠質細胞/巨噬細胞)中的功能。
3. 研究思路
采用骨髓特異性AMPKα1敲除小鼠(AMPKα1F/F LysMCre)與野生型(AMPKα1F/F)對比:
動物模型:通過可控撞擊系統建立小鼠TON模型。
RIC干預:TON后每日施加RIC(3周期×5分鐘缺血/5分鐘再灌注)。
實驗分組:
野生型:Sham(假手術)、TON、TON+RIC
KO型:TON、TON+RIC
多維度檢測:從炎癥、氧合、神經結構三個層面評估RIC療效及AMPKα1依賴性。
4. 測量數據及意義(附圖表來源)
(1) 炎癥與免疫調節
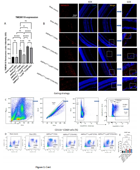
小膠質細胞激活(圖2A,B):
數據:TON增加TMEM119+小膠質細胞(促炎態),RIC抑制該效應(野生型)。
意義:RIC通過AMPKα1抑制神經炎癥,KO小鼠中RIC無效。

巨噬細胞極化(圖2C-I, 圖3):
數據:流式細胞術顯示RIC降低CD11b+CD68+(M1型),增加CD11b+CD206+(M2型)和IL-10+細胞(野生型)。
意義:RIC誘導抗炎巨噬細胞極化依賴AMPKα1。




炎性因子(圖4):
數據:ELISA檢測血漿TNF-α(促炎)↑、IL-10(抗炎)↓;RIC逆轉該趨勢(野生型)。
意義:AMPKα1是RIC調節細胞因子平衡的必要條件。

血管炎癥標志物(圖5):
數據:免疫熒光/Western blot顯示ICAM-1(黏附分子)在TON中表達升高,RIC抑制其表達(野生型)。
意義:RIC通過AMPKα1減輕血管炎癥,保護血-視網膜屏障。


(2) 視網膜氧合與代謝
Unisense電極數據(圖6):
數據:
TON導致視網膜氧分壓下降55%(缺氧)。
RIC治療使氧分壓恢復44%(野生型與KO型均有效)。
伴隨血漿一氧化氮(NO)水平升高(血管舒張介質)。
研究意義:
揭示RIC獨立于AMPKα1的血管保護機制:RIC通過增加NO釋放,改善視網膜微循環和氧供應,對抗TON缺血損傷。
臨床價值:為RIC治療血管性視神經損傷提供直接證據,且該效應不依賴免疫調節通路。

(3) 神經結構與功能
RGC存活與軸突再生(圖7):
數據:Western blot顯示RIC增加Brn3a(RGC標記)和GAP43(軸突再生標記)表達(野生型)。
意義:RIC通過AMPKα1促進神經元存活與修復。

超微結構(圖8):
數據:電鏡(TEM)顯示TON導致軸突變性、髓鞘破壞;RIC改善髓鞘完整性(野生型)。
意義:AMPKα1介導RIC對軸突結構的保護。

5. 核心結論
AMPKα1是RIC神經保護的關鍵介質:
RIC通過激活骨髓細胞AMPKα1,驅動巨噬細胞向M2型極化,抑制TNF-α/ICAM-1等促炎信號,減輕神經炎癥。
KO小鼠中RIC的抗炎與神經保護作用完全消失。
RIC具有雙重保護機制:
AMPKα1依賴途徑:調節免疫反應,減少RGC死亡。
AMPKα1獨立途徑:通過NO介導血管舒張,改善視網膜氧合(圖6)。
臨床價值:RIC是一種非侵入性治療策略,通過多靶點作用(抗炎+改善灌注)對抗TON損傷。
6. Unisense電極數據的深入解讀
丹麥Unisense微電極系統直接測量視網膜組織氧分壓,揭示:
TON導致嚴重缺氧(-55%),與血管損傷和代謝需求增加相關。
RIC顯著改善氧合(+44%),且該效果在AMPKα1 KO小鼠中仍存在,表明:
RIC通過NO依賴的血管舒張獨立改善微循環(圖6C)。
此效應與AMPKα1通路無關,是RIC治療TON的第二重保護機制。
意義:為RIC治療血管性視網膜疾病(如TON、青光眼)提供了直接的生理學證據,強調其改善組織灌注的核心價值。
總結:該研究闡明RIC通過骨髓AMPKα1依賴的抗炎信號和AMPKα1獨立的血管舒張雙途徑保護TON損傷,為臨床轉化提供了堅實的分子機制基礎。Unisense電極數據揭示了RIC改善視網膜缺氧的直接效應,是其神經保護的重要環節。