熱線:021-66110810,66110819
手機:13564362870

熱線:021-66110810,66110819
手機:13564362870
Improved Photodynamic Therapy Based on Glutaminase Blockage via Tumor Membrane Coated CB-839/IR-780 Nanoparticles
基于谷氨酰胺酶阻斷的腫瘤膜包被CB-839/IR-780納米粒子改善光動力療法
來源:Small 2024, 20, 2305174
《Small》期刊2024年第20卷,文章編號2305174
摘要內容:
光動力療法(PDT)因腫瘤微環境(TME)缺氧及還原性物質(如GSH、NADPH)過表達導致活性氧(ROS)殺傷效果受限。本研究構建了一種新型納米粒子IRCB@M,通過自組裝光敏劑IR-780和谷氨酰胺酶抑制劑CB-839,并用腫瘤細胞膜包裹實現同源靶向。該納米粒子通過阻斷谷氨酰胺代謝通路,同時抑制有氧呼吸(減少氧耗)和降低還原性物質水平(削弱抗氧化能力),在體外和體內實驗中顯著增強PDT對胃癌的殺傷效果。
研究目的:
解決PDT中ROS生成受限(缺氧)及被腫瘤抗氧化系統(GSH、NADPH)清除的問題,通過代謝干預策略提升PDT療效。
研究思路:
雙重增效機制設計:
利用CB-839抑制谷氨酰胺酶(GLS),阻斷谷氨酰胺代謝通路。
效應Ⅰ:抑制線粒體有氧呼吸,減少氧消耗,緩解腫瘤缺氧。
效應Ⅱ:降低NADPH和GSH生成,削弱腫瘤抗氧化能力。
納米載體構建:
IR-780(光敏劑)與CB-839通過π-π堆積和疏水作用自組裝成核(IRCB)。
用胃癌細胞(AGS)膜包裹IRCB形成IRCB@M,賦予同源靶向和免疫逃逸能力。
響應性釋放:
納米粒子在腫瘤高GSH環境中解體,實現腫瘤特異性藥物釋放。
體內外驗證:
體外:驗證細胞攝取、氧消耗、還原物質水平、ROS生成及細胞殺傷。
體內:評估腫瘤靶向性、抗腫瘤效果及生物安全性。
測量數據及研究意義(標注來源圖表):
納米粒子表征(圖1如下):
尺寸、電位、UV光譜、TEM形貌:證明IRCB@M成功制備且穩定(圖1A-B, F如下)。
SDS-PAGE蛋白分析:驗證腫瘤膜蛋白成功包裹(圖1E如下)。
GSH響應降解:證實納米粒子在腫瘤高GSH環境中釋放藥物(圖1G-H如下)。

意義:確保納米系統的靶向遞送和可控釋放特性。
體外氧消耗與缺氧緩解(圖2 如下):
溶解氧實時監測(丹麥Unisense電極):IRCB@M處理組氧消耗速率顯著降低(圖2G如下)。
Hif-1α表達下降(免疫熒光/Western blot):證實缺氧緩解(圖2H-I 如下)。
ATP水平降低:驗證有氧呼吸被抑制(圖2J如下)。

意義:直接證明代謝干預可節約氧氣用于PDT。
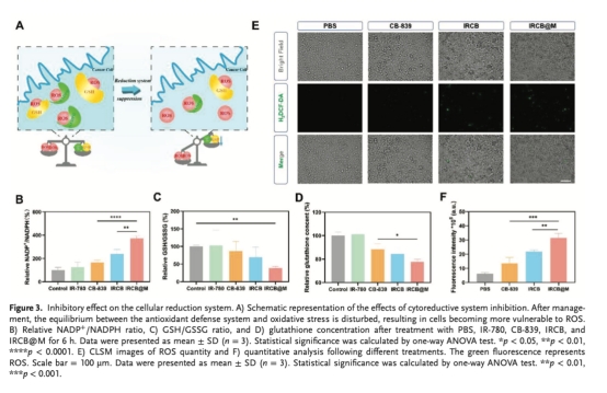
還原系統抑制(圖3如下):
NADP+/NADPH比值升高、GSH/GSSG比值降低(圖3B-C如下):證實抗氧化能力削弱。
基礎ROS水平上升(H2DCF-DA熒光):反映還原平衡被破壞(圖3E-F如下)。

意義:為ROS積累提供條件,減少其被抗氧化物質清除。
PDT增效驗證(圖4如下):
細胞ROS爆發性增加(常氧/缺氧下):IRCB@M+激光組熒光最強(圖4C如下)。
細胞存活率最低(CCK-8):IRCB@M+激光在缺氧下仍保持高效殺傷(圖4D-E如下)。

線粒體膜電位崩潰(JC-1檢測):顯示協同殺傷機制。
意義:雙重效應顯著提升PDT在缺氧環境中的療效。
體內抗腫瘤效果(圖5):

腫瘤靶向成像:IRCB@M在腫瘤處富集最強。
腫瘤體積/重量抑制:IRCB@M+激光組效果最優(圖5B-C如下)。
Hif-1α下調、TUNEL陽性細胞增加:證實缺氧緩解和細胞凋亡(圖5E-F如下)。
意義:體內驗證納米系統的治療優勢。
生物安全性(圖6如下):
器官H&E切片、血常規/生化指標無異常(圖6A-G如下)。

意義:支撐臨床轉化潛力。
結論:
IRCB@M通過阻斷谷氨酰胺代謝,同步實現"節氧"(減少腫瘤耗氧)和"耗竭還原物質"(降低GSH/NADPH),雙重增強PDT的ROS殺傷效率。
腫瘤膜包裹賦予同源靶向能力,顯著提升藥物在腫瘤部位的富集。
在胃癌模型中顯著抑制腫瘤生長,且系統毒性低,為ROS依賴性療法提供新策略。
丹麥Unisense電極數據的詳細解讀:
數據內容(圖2G):使用Unisense溶解氧分析儀實時監測AGS細胞培養液的氧消耗曲線。結果顯示,IRCB@M處理組的氧濃度下降速率顯著慢于對照組(PBS、IR-780單獨組)。
研究意義:
直接證明"節氧"機制:該數據首次量化了GLS抑制劑CB-839通過阻斷谷氨酰胺代謝,抑制線粒體有氧呼吸鏈,從而降低腫瘤細胞耗氧速率的效果。
關聯PDT增效:節約的氧氣可直接作為PDT中光敏劑(IR-780)生成ROS的底物,解決了PDT核心限制因素——缺氧問題。
技術優勢:Unisense電極的高靈敏度實時監測,為代謝干預策略提供了動態、直觀的證據,是機制研究的關鍵支撐。