熱線:021-66110810,66110819
手機:13564362870

熱線:021-66110810,66110819
手機:13564362870
Ascorbate maintains a low plasma oxygen level
抗壞血酸保持低血漿氧水平
來源:Scientific Reports | (2020) 10:10659
1. 論文摘要核心內容
研究通過開發 低氧采血管(Hypoxytube) 和 原位氧監測技術 發現:
人血漿實際氧分壓極低:僅 8.4 mmHg(1.1% O?)(圖1C),遠低于傳統理論值(30-50 mmHg)。

抗壞血酸是維持低氧的關鍵:
新鮮血漿中抗壞血酸(49.5 μM)通過還原O?消耗氧氣(圖1D-E);
氧化后血漿(抗壞血酸<2 μM)喪失氧還原能力,補充抗壞血酸可恢復(圖1F);
抗壞血酸缺乏的豚鼠血漿pO?顯著升高(50.4 vs. 24.1 mmHg)(圖1J-K)。
生理意義:
低氧環境保護氧化敏感物質(如泛醇,圖1I);
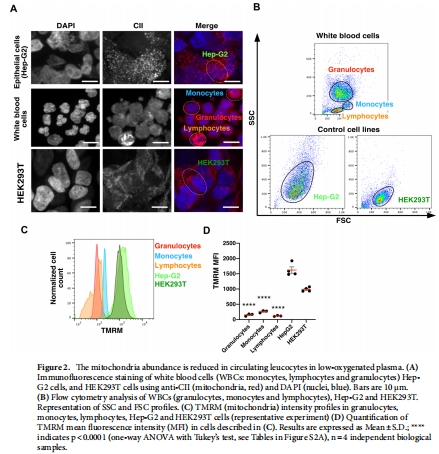
循環白細胞線粒體豐度低,適應低氧環境(圖2D)。

2. 研究目的
量化 人血漿真實氧水平,揭示 抗壞血酸在維持血漿低氧中的作用機制,并探究其對血細胞生理及臨床輸血實踐的影響。
3. 研究思路
1.避免樣本預氧化:
設計 Hypoxytube(密封于氮氣環境,pO?=15.9 mmHg),對比商用采血管(pO?=75.7 mmHg)(圖1A)。
2.血漿pO?直接測量:
使用 Unisense微電極 原位檢測血漿pO?(圖1B-C)。
3.抗壞血酸功能驗證:
封閉系統(Oroboros儀)動態監測血漿氧消耗(圖1D);
抗壞血酸補充/缺失實驗(圖1F, J-K)。
4.下游效應分析:
氧化敏感物質(泛醇、α-生育酚)穩定性(圖1I);
白細胞線粒體豐度(免疫熒光/流式細胞術)(圖2)。
4. 關鍵數據及研究意義
(1) 血漿真實氧水平(圖1C)
數據:Hypoxytube測得人血漿pO?=8.4 mmHg(1.1% O?),顯著低于商用管(9.8 mmHg)。
意義:首次實驗證實血漿為 生理性低氧環境,推翻“血漿氧溶解度與水相似”的假設。
(2) 抗壞血酸的氧還原作用(圖1D-F)
數據:
新鮮血漿可消耗O?至無氧狀態(圖1D);
氧化血漿喪失該能力,補充抗壞血酸(200 μM)可恢復(圖1F)。
意義:抗壞血酸通過 間接還原O?(非直接反應)維持低氧,需血漿其他組分(如白蛋白)參與。
(3) 抗壞血酸缺乏模型(圖1J-K)
數據:抗壞血酸缺乏豚鼠(血漿抗壞血酸<2 μM)pO?升高至50.4 mmHg(vs. 對照組24.1 mmHg)。
意義:證實 抗壞血酸缺乏導致血漿氧水平失控,可能與壞血病病理相關。
(4) 低氧對細胞的影響(圖2D)
數據:循環白細胞(粒細胞、單核細胞、淋巴細胞)線粒體熒光強度(TMRM)顯著低于常氧培養細胞(HEK293T, Hep-G2)。
意義:白細胞通過 減少線粒體豐度 適應血漿低氧,避免氧應激損傷。
5. 結論
1.血漿是生理性低氧環境(pO?≈8.4 mmHg),由抗壞血酸驅動的氧還原反應維持。
2.抗壞血酸是核心調節因子:其濃度與氧消耗能力直接相關,缺乏時血漿氧水平失控。
3.低氧保護氧化敏感物質:如泛醇(還原型輔酶Q??),避免其氧化失活。
4.血細胞適應機制:白細胞低線粒體豐度是對血漿低氧的進化適應。
5.臨床啟示:輸血前血液保存需避免氧暴露,以維持血制品完整性。
6. 丹麥Unisense電極的核心價值
(1) 技術應用場景
直接原位監測:
采用 針式微電極 直接插入采血管,實時測量血漿pO?(圖1B-C),避免樣本轉移導致的氧污染。
動態氧消耗分析:
在封閉系統(Oroboros儀)中實時記錄血漿氧還原速率(圖1D-E)。
(2) 關鍵數據貢獻
精準量化血漿pO?:
揭示人血漿真實氧水平(8.4 mmHg),推翻理論估值(30-50 mmHg)(圖1C)。
驗證抗壞血酸功能:
動態顯示抗壞血酸補充后血漿氧消耗速率恢復(圖1F)。
活體模型驗證:
在豚鼠模型中直接測量抗壞血酸缺乏導致的pO?升高(圖1K)。
(3) 研究意義
突破技術局限:
傳統方法(血氣分析儀)需樣本轉移,導致氧污染;Unisense電極實現 無損原位檢測。
機制解析:
明確抗壞血酸依賴的氧還原是主動耗氧過程,而非被動溶解平衡。
轉化醫學價值:
為優化輸血前血液保存(如抗壞血酸添加)提供技術支撐,減少血制品氧化損傷。
總結
本研究首次揭示 抗壞血酸通過還原O?主動維持血漿低氧,丹麥Unisense電極通過 精準原位監測pO?動態,為這一機制提供了不可替代的實驗證據。該發現不僅更新了對血漿氧環境的認知,還為壞血病病理、血制品保存及白細胞生理學研究提供了新視角。