熱線:021-66110810,66110819
手機:13564362870

熱線:021-66110810,66110819
手機:13564362870
A Novel Gastric Spheroid Co-culture Model Reveals Chemokine-Dependent Recruitment of Human Dendritic Cells to the Gastric Epithelium
一種新型胃球體共培養模型揭示趨化因子依賴性的人樹突狀細胞向胃上皮的募集
來源:Cellular and Molecular Gastroenterology and Hepatology, Volume 8, Issue 1, 2019,page 157-171
《細胞與分子胃腸病學和肝病學》第8卷第1期,2019年,第157-171頁
摘要
這篇論文摘要闡述了研究團隊開發了一種新型的人胃上皮球體與單核細胞來源的樹突狀細胞(MoDCs)的共培養模型,用于研究胃上皮與樹突狀細胞之間的相互作用。研究發現,樹突狀細胞能夠自發遷移到胃上皮的基底側表面,并通過趨化因子依賴性機制建立緊密接觸。幽門螺桿菌(H pylori)感染胃球體后,增加了樹突狀細胞的招募,并使得樹突狀細胞能夠吞噬細菌。摘要還提到,研究通過蛋白質陣列、基因表達分析和趨化性實驗鑒定了上皮來源的趨化因子,如CXCL1、CXCL16、CXCL17和CCL20,這些因子在樹突狀細胞招募中起關鍵作用。結果在人類胃組織樣本中得到驗證,表明胃上皮主動招募樹突狀細胞進行免疫監視和病原體采樣。
研究目的
本研究旨在探討胃上皮是否通過趨化因子依賴性機制主動招募樹突狀細胞,以進行免疫監視和病原體采樣,特別是在幽門螺桿菌感染背景下。具體目標是利用新型共培養模型驗證胃上皮細胞在穩態和感染狀態下對樹突狀細胞招募的影響,并識別相關的趨化因子機制,從而深入理解胃黏膜免疫反應。
研究思路
研究思路首先建立人胃上皮球體培養體系,使用原代胃上皮細胞形成三維球體結構。然后,通過微注射技術將幽門螺桿菌導入球體腔腔以模擬感染。共培養模型通過將人單核細胞來源的樹突狀細胞(MoDCs)添加到球體培養物中,觀察樹突狀細胞的遷移和相互作用。研究采用共聚焦顯微鏡分析樹突狀細胞招募和抗原攝取,使用蛋白質陣列和PCR陣列鑒定上皮分泌的趨化因子,并通過Transwell趨化實驗驗證趨化因子活性。此外,利用人類胃組織樣本進行免疫組化分析,以驗證體外模型的發現。整個研究通過多方法結合,確保數據的可靠性和生物學相關性。
測量的數據及研究意義
1 樹突狀細胞招募數量:通過共聚焦顯微鏡量化與胃球體上皮接觸的樹突狀細胞數量,顯示幽門螺桿菌感染后招募增加(圖1C、圖3E)。研究意義在于證實胃上皮在感染時主動增強免疫細胞招募,為黏膜免疫應答提供直接證據,數據來自圖1和圖3。



2 趨化因子表達水平:使用蛋白質陣列和PCR陣列測量胃球體上清液中的趨化因子濃度,如CXCL1、CCL20等,感染后顯著上調(圖4D、4E)。研究意義在于識別關鍵趨化因子驅動樹突狀細胞遷移,揭示分子機制,數據來自圖4。


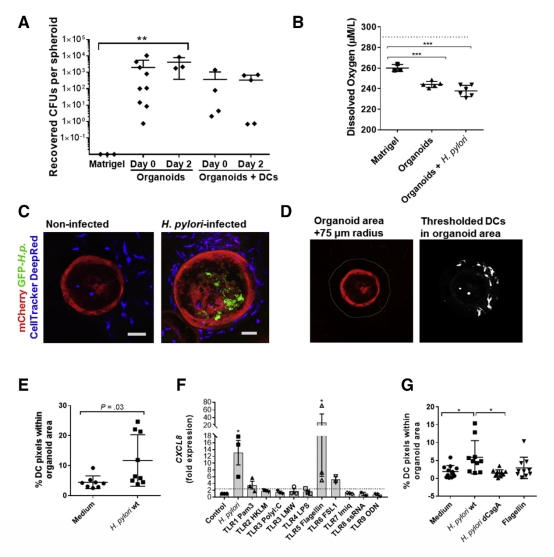
3 氧濃度測量:使用丹麥Unisense氧微電極(型號OX-25)測量胃球體腔內的氧分壓,顯示感染后氧濃度降低(圖3B)。研究意義在于評估微生物環境影響,提示低氧可能促進細菌存活和免疫互動,數據來自圖3。
4 樹突狀細胞吞噬功能:通過共聚焦顯微鏡觀察樹突狀細胞對GFP標記的幽門螺桿菌的攝取,顯示感染后吞噬活動增強(圖7A-D)。研究意義在于證明樹突狀細胞在共培養模型中具有功能性抗原呈遞能力,數據來自圖7。

5 組織樣本驗證:人類胃活檢樣本的免疫組化分析顯示,幽門螺桿菌感染患者上皮附近樹突狀細胞數量增加(圖6C、6D)。研究意義在于將體外模型結果轉化為臨床相關性,強化發現的可信度,數據來自圖6。

結論
1 胃上皮通過分泌趨化因子主動招募樹突狀細胞,形成免疫監視網絡,在穩態和感染狀態下均發揮作用。
2 幽門螺桿菌感染增強趨化因子表達(如CCL20、CXCL1),從而增加樹突狀細胞招募,促進病原體采樣和免疫激活。
3 新型共培養模型有效模擬人胃黏膜環境,為研究上皮-免疫細胞互動提供了可靠平臺,具有廣泛的應用潛力。
4 研究強調了趨化因子在胃黏膜免疫中的核心角色,為開發靶向療法奠定基礎。
使用丹麥Unisense電極測量數據的研究意義
使用丹麥Unisense氧微電極(型號OX-25)測量的數據在本研究中用于量化胃球體腔內的氧濃度變化,直接評估幽門螺桿菌感染對微環境氧水平的影響。測量顯示,感染后球體腔氧分壓降低(圖3B),這可能與幽門螺桿菌的微需氧特性相關,表明感染創造了低氧環境,可能增強細菌存活并調節上皮-免疫細胞互動。Unisense電極的高空間分辨率(尖端直徑25μm)允許精確局部測量,最小化組織損傷,確保數據可靠性。這些氧濃度數據為理解感染背景下微生物與宿主互動的代謝環境提供了關鍵見解,補充了趨化因子研究,共同揭示胃黏膜免疫應答的復雜性??傊?,該電極的應用強化了模型的生理相關性,突出了微環境因素在免疫調節中的重要性。